编者按:
笃学暨南育英才,踔厉奋发向未来。为深入贯彻落实习近平总书记视察暨南大学重要讲话精神,2021年,我校全面实施“港澳台侨学生学习能力提升计划”,提出通过构建“乐学-动力”“辅学-提升”“督学-养成”三位一体的学习能力提升体系,助力港澳台侨学生学业进步、成长成才。一年来,31个参与学院围绕“一院一品牌”项目实施要求,大力推动该项工作落地落实落细,取得显著育人成效。为加强经验交流,促进共同提高,党委学工部将陆续推出优秀学院的经验做法系列推文。此次推出的是信息科学技术学院/网络空间安全学院(以下简称“信息学院/网安学院”)的经验做法。
照学校相关部署要求,信息学院/网安学院由院长、书记牵头,学院各部门、多学科协同实施“港澳台侨学生学习能力提升计划”,依托卓越工程师计划、信息挖掘大赛、名辅导员工作室等平台,为港澳台侨学生赋予IT新动能,助力港澳台侨学生学业进步、成长成才,取得明显成效。学院2021年被广东省教育厅授予“广东省创新创业典型单位”称号。

一、“乐学-动力”激发学习动能
(一)情况摸查探寻学习难点,分层分类助力学业提升
针对学院港澳台侨学生普遍存在的学业困难,数学系坚持因生施策,采取学业帮扶、分流教学、分流考试等举措,并通过与学生谈话,了解学生学习状态,从而开设全校性高数学业提升计划;上学期累计开设高数类提升班9个,授课88学时,覆盖外招生近400人;据初步统计,参与学生高数及格率有一定提升,效果良好。各系也锚定“乐学”方向,通过学习分享会、朋辈分享会等帮扶措施,帮助学生激发“乐学”动能,提升学习内驱力。
(二)专业学习融入实践考察,氛围教育开拓学习路径
学院通过组织港澳台侨学生参访知名企业、邀请知名校友提供专业指导、举办“暨南信息学生说”活动等形式,着力提升学生的专业实践水平;在先进班集体及个人的选树展示中,对外招生板块进行专门梳理并做相应宣传,推动了氛围教育。同时,借助情绪训练营、情绪测试等学院心理健康教育平台,助力学生激发学习兴趣、培养学习热情。

二、“辅学-提升”实现精准帮扶
(一)学业辅导强化基础,基金项目辐射科研竞赛
学院大力开设学习辅导班;并在党委学工部指导下,针对全校港澳台侨学生普遍感到困难的公共类课程,结合其他学院学生的学习需求,开设线上辅导和线下学习班,对学生进行精准帮扶,助力他们提升学业成绩,展现了作为专业学科学院的担当。在港澳台侨学子基础学业提升活动中,学院完成了163人的技能学习动员介绍活动,15期的线上录播,18期线下解读,15期的陪读辅导和25期的学霸笔记分享,有效帮助外招学生巩固专业学习基础,覆盖学生超过3000人次。
      2017年以来,校友联谊会荣誉会长吴渔夫先生捐赠设立渔夫科技创新基金。学院以该基金启动了多项学生培训计划,学院各项科技创新活动、各创新创业团队、为学生科技创新进行服务的导师们均获得基金支持,成效显著。过去一年中,渔夫基金项目在辐射和支撑港澳台侨学子在构筑IT新基建、获得IT新动能等方面,取得丰硕成果。

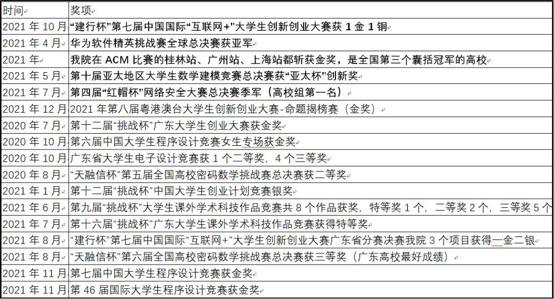
通过渔夫基金选拔和培养的项目硕果累累
(二)以赛促练赋能创新创业,项目实战助力学科提升
学院坚持以赛促练,全力支持学生创新创业项目,同时积极构筑IT新基建,为学院学科建设提供支撑。面向全校港澳台侨学生开展数据挖掘大赛,以提升参赛学生在大数据、人工智能时代运用IT新技能的能力;部分本科生也在赛事支持下发表了相关论文,取得了丰硕的科研成果。“渔夫杯”比赛每年培养孵化项目超过100项,覆盖学生超过600多人,形成良好的科研氛围。

三、“督学-养成”营造尚学氛围
组织专业导师、辅导员、班主任和学长与学生共同进行学业分析;并对学业异常学生进行警示教育,对学业优异学生进行选拔,推荐其参加各类比赛。由外招生组成的学业推进项目组自发开展英语学习打卡活动,并相约参加高数、编程等学习班,营造了良好学风。学院公众号为学生学习与生活开辟专栏,包括了湾区工程师,信息挖掘赛、学业提升计划,渔夫创新创业赛等,受到广泛关注。
四、累累硕果彰显育人实效
随着学业提升计划的开展,学院在港澳台侨学生培养方面取得显著育人成效:由港澳台侨学生和内地学生共同参与的创新创业项目多次在省级以上比赛中获奖;2021年推免的15名港澳台侨学生现已通过考核,准备于今年9月起攻读暨南大学硕士学位;香港学生王耀贤曾两度在全国金融密码学竞赛中获奖,并已获得网易公司Offer;李达升等10位学生的项目在“渔夫杯”科技竞赛项目中获得银奖、铜奖。

       接下来,信息学院/网安学院将以“思想引领、专业先行、实践为主、技能提升”为主要特色,继续坚持“融合共享,能力导向,家国情怀”的人才培养理念,深入践行“内外融合、五维双驱”的人才培养模式,持续在“港澳台侨学生学习能力提升计划”实施工作上落笔发力,为培养具有坚定爱国信念的港澳台侨卓越工程师而踔厉奋发、勇毅前行,以实际行动助力学校“双一流”和高水平大学建设。

学院五维一体的人才培养模式
